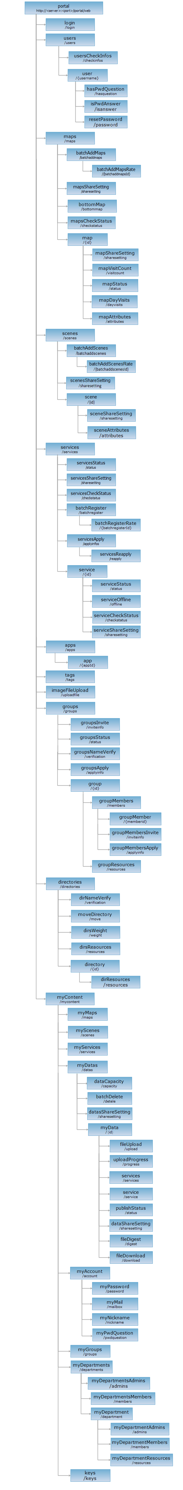
门户资源层次结构


SuperMap iPortal 门户功能的资源层次结构如下:

portal login users user maps map mapVisitCount mapShareSetting mapShareSettings services service serviceStatus myContent myMaps myServices servicesStatus servicesShareSettings bottomMap mapStatus servicesCheckStatus batchRegister batchRegisterRate serviceOffline serviceCheckStatus serviceShareSetting tags myDatas dataCapacity batchDelete myData fileUpload uploadProgress uploadProgress publishStatus fileDigest fileDownload apps 资源 app 资源 myAccount myPassword myMail groups 资源 groupsInvite 资源 groupsStatus 资源 groupsNameVerify 资源 groupsApply 资源 group 资源 groupMembers 资源 groupMember 资源 groupMembersInvite 资源 groupMembersApply 资源 groupResources 资源 myGroups 资源 mapDayVisits 资源 myNickname 资源 datasShareSetting dataShareSetting scenes scene sceneShareSetting scenesShareSetting myScenes hasPwdQuestion isPwdAnswer resetPassword myPwdQuestion 资源 directories 资源 dirNameVerify 资源 directory 资源 moveDirectory 资源 dirResources 资源 dirsResources 资源 dirsWeight 资源 mapAttributes 资源 imageFileUpload 资源 sceneAttributes keys 资源 batchAddScenes batchAddScenesRate batchAddMaps batchAddMapsRate services servicesApply servicesReapply mapsCheckStatus myDepartments myDepartmentMembers myDepartmentResources myDepartment myDepartmentsMembers myDepartmentAdmins myDepartmentsAdmins usersCheckInfos