attachments


URI

<feature_uri>/attachments

支持的方法

GETPOSTHEAD

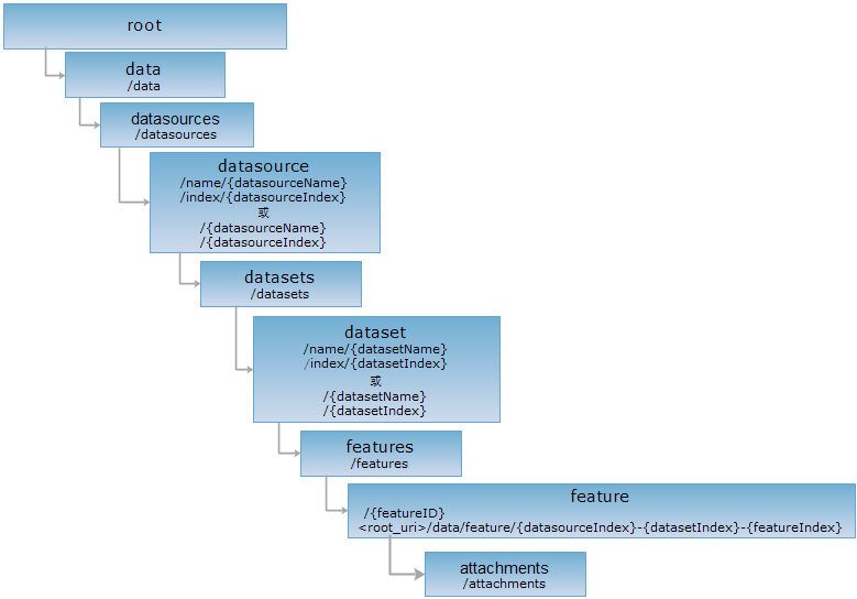
父资源

feature

介绍

attachments 资源表示要素关联的附件集合。

支持的方法:

支持的表述格式:RJSON、JSON、HTML、XML。

资源层次

 

HTTP 请求方法

对如下 URI 执行 HTTP 请求,以 rjson 输出格式为例加以说明,其中,supermapiserver 是服务器名。

http://supermapiserver:8090/iserver/services/data-world/rest/data/feature/0-14-0/attachments

GET 请求

获取与要素关联的附件集合。通过对 attachments 资源执行 GET 请求可以获取附件列表。

响应结构

对 attachments 资源执行 GET 请求,返回的资源表述是一个附件信息数组,对应的 Java 类是 AttachmentInfo。其中包含的字段如下:

字段 类型 说明
name String[] 上传的文件的名称。
size long 上传的文件的大小,单位为字节。
id int 上传文件后,系统自动分配一个 id 给该文件。
contentType String[] 上传的文件的类型。

响应示例

对 attachments 资源执行 GET 请求,并以 rjson 格式表述如下:

http://supermapiserver:8090/iserver/services/data-jingjin/rest/data/feature/0-8-2/attachments.rjson

则返回的结果如下:

[{

    "contentType": "image/png",

    "id": 1,

    "name": "metadata.png",

    "size": 40104

}]

POST 请求

执行 POST 请求可以上传与要素关联的附件。附件可以是图片、文档、视频等任何格式的文件。

HEAD 请求

返回跟 GET 请求一样的 HTTP 响应头,但是没有响应实体。可以在不必传输整个响应内容的情况下,获取包含在响应消息头中的元数据信息。元数据信息包括媒体类型,字符编码,压缩编码,实体内容长度等。

HEAD 请求可以用来判断 attachments 资源是否存在,或者客户端是否有权限访问 attachments 资源。通过对加.<format>的 URI 执行 HEAD 请求,还可以快速判断 attachments 资源是否支持<format>格式的表述。

请参见