statistic


URI

<field_uri>/{statisticMode}[.<format>]

支持的方法

GETHEAD

父资源

field

介绍

statistic 资源表示对<field_uri>标识的字段的统计。所使用的统计方式由 URI 中的 {statisticMode} 决定。

关于本资源的使用方法,可参考开发指南:字段的统计

支持的方法:

支持的表述格式:RJSON、JSON、HTML、XML。

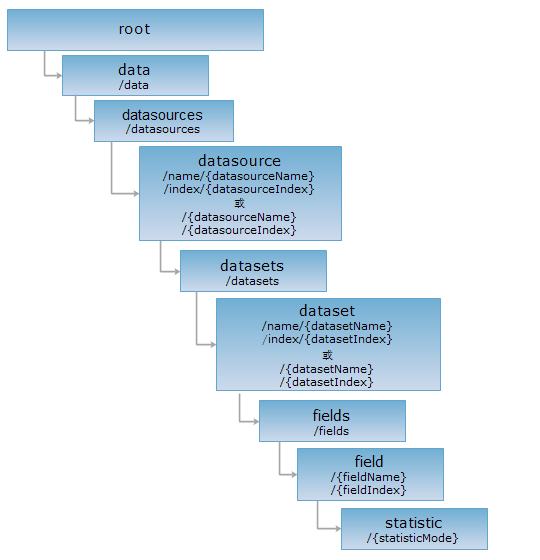
资源层次

根资源 data datasources.htm datasets.htm fields.htm field.htm statistic.htm dataset.htm datasource.htm

HTTP 请求方法

对如下 URI 执行 HTTP 请求,以 rjson 输出格式为例加以说明,其中,supermapiserver 是服务器名,World 是服务器上的数据源名,Ocean 是 World 数据源里的一个数据集,WRLD30_ID 是 Ocean 数据集中的一个字段,AVERAGE 表明本示例 statistic 资源是对 WRLD30_ID 字段平均值的统计。

http://supermapiserver:8090/iserver/services/data-world/rest/data/datasources/name/World/datasets/name/Ocean/fields/WRLD30_ID/AVERAGE.rjson

GET 请求

对数据集中的一个字段进行统计。

请求参数

对 statistic 资源执行 GET 请求,对字段进行统计,需要在 URI 中包含统计方式的信息,即 URI 中的 {statisticMode},该参数在 ? 之前,其可能的取值如下:

枚举值 说明
AVERAGE 统计所选字段的平均值。
MAX 统计所选字段的最大值。
MIN 统计所选字段的最小值。
STDDEVIATION 统计所选字段的标准差。
SUM 统计所选字段的总和。
VARIANCE 统计所选字段的方差。

响应结构

对 statistic 资源执行 GET 请求,进行字段的统计,返回的请求体的结构如下:

字段 类型 说明
mode StatisticMode 字段统计的方法。
result double 字段统计的结果。

示例

对示例 URI:http://supermapiserver:8090/iserver/services/data-world/rest/data/datasources/name/World/datasets/name/Ocean/fields/WRLD30_ID/AVERAGE.rjson 执行 GET 请求,统计 WRLD30_ID 字段的平均值,返回 rjson 格式的表述如下:

{

    "mode": "AVERAGE",

    "result": 36.5

}

HEAD 请求

返回跟 GET 请求一样的 HTTP 响应头,但是没有响应实体。可以在不必传输整个响应内容的情况下,获取包含在响应消息头中的元数据信息。元数据信息包括媒体类型,字符编码,压缩编码,实体内容长度等。

HEAD 请求可以用来判断 statistic 资源是否存在,或者客户端是否有权限访问 statistic 资源。通过对加.<format>的 URI 执行 HEAD 请求,还可以快速判断 statistic 资源是否支持<format>格式的表述。

请参见